← View all

TradeSafe

The Challenge & Process

Retail options traders often struggle to manage risk at scale. Manually setting stop-losses, tracking dozens of positions, and reacting to market moves in real time is error-prone and emotionally draining. I wanted to build a mobile-first tool that could automate risk and profit-taking while surfacing actionable insights—without requiring users to stare at charts all day.

I scoped the project around three pillars: brokerage integration (so decisions could be executed, not just suggested), options-aware logic (expiration, Greeks, and liquidity), and predictive signals backed by historical data. I chose Charles Schwab’s API for real brokerage connectivity and Polygon for high-quality, historical and real-time equity and options data. The design process centered on a simple dashboard: positions, risk metrics, and one-tap actions for stops and profit targets, with push notifications for critical events.

Development followed an iterative cycle: core API integration and auth first, then position sync and risk calculations, then the ML pipeline and backtesting, and finally the iOS UI, notifications, and polish. I prioritized security (OAuth 2.0, token storage, Face ID) and reliability (retries, rate limiting, offline-friendly reads) from the start.

The Solution & Impact

TradeSafe is an intelligent mobile application that connects directly to a user’s Schwab brokerage account to automate risk management, intelligent stop-loss and profit-taking, and AI-driven market insights—all from a single, focused interface.

The app maintains a live view of the user’s positions and applies configurable rules for stop-loss and profit-taking. Users can set percentage or dollar-based stops and targets per position or use portfolio-level rules. Trailing stops automatically adjust as positions move in the user’s favor, locking in gains while limiting downside. For options, the system accounts for expiration and liquidity so recommendations stay executable.

TradeSafe uses Charles Schwab’s official API for authentication, account and position data, and order placement. Market data—real-time quotes, historical bars, and options chains—is supplied by Polygon, enabling accurate Greeks, volatility, and trend analysis. A custom machine learning model was trained on 50,000+ historical stock records spanning more than a decade and outperformed baseline approaches by 18% in prediction accuracy in backtesting. Predictions surface trade ideas, highlight higher-risk positions, and inform suggested stop and target levels. The pipeline runs server-side so the phone stays fast and battery-efficient.

Authentication is handled via OAuth 2.0 with Schwab; tokens are stored securely and refreshed automatically. The app supports Face ID for quick, secure access. Push notifications alert users to significant moves, stop-outs, or profit targets hit. The UI is built for quick scans and one-tap actions: view positions, adjust risk, or place orders with minimal friction. Built with native iOS (Swift), Schwab and Polygon APIs, and server-side ML and backtesting—TradeSafe demonstrates end-to-end ownership focused on real-world risk management for options and equity traders.

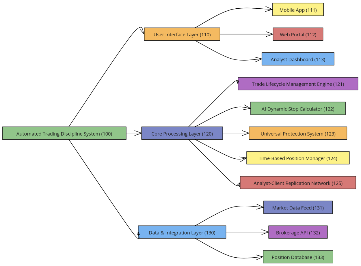
TradeSafe system architecture: User Interface, Core Processing, and Data & Integration layers
System architecture. Automated Trading Discipline System (100): User Interface Layer (110) — Mobile App, Web Portal, Analyst Dashboard; Core Processing Layer (120) — Trade Lifecycle Management, AI Dynamic Stop Calculator, Universal Protection, Time-Based Position Manager, Analyst-Client Replication; Data & Integration Layer (130) — Market Data Feed, Brokerage API, Position Database.
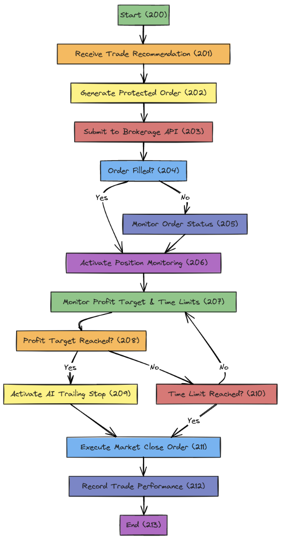
TradeSafe trade lifecycle flowchart from recommendation to close
Trade lifecycle. From trade recommendation (201) through protected order generation (202), submission to Brokerage API (203), order fill monitoring (204–205), position monitoring (206), profit target and time-limit checks (207–210), AI trailing stop (209), market close (211), and performance recording (212).
Analyst Dashboard workflow and client execution
Analyst Dashboard workflow. Analyst Dashboard (500) drives Trade Recommendation (501), Target Client Group (502), and Replication Engine (503); Client Account Lookup (504), Risk Parameter Adjustment (505), Position Sizing Calculator (506), and Auto-Trade Validator (507) feed into the Client Execution Layer (508) for execution across Client A, B, C (509–511).
iPhone Frame

iOS app that connects to Schwab for automated risk management, trailing stops, and profit-taking. Uses a custom ML model (18% accuracy gain over baseline) and Polygon for real-time and historical data. OAuth 2.0, Face ID, push alerts.

Role Development
Client Personal Project
→ NEXT PROJECT
SEDS Lunabotics - Software

SEDS Lunabotics - Software

Modular ROS2 software stack for an autonomous Lunabotics rover covering perception, navigation, and control that helped our team place 3rd nationally in NASA Lunabotics.

Software / ROS2