← View all

SEDS Lunabotics - Electrical

I²C Power & Communication Hub

Challenge

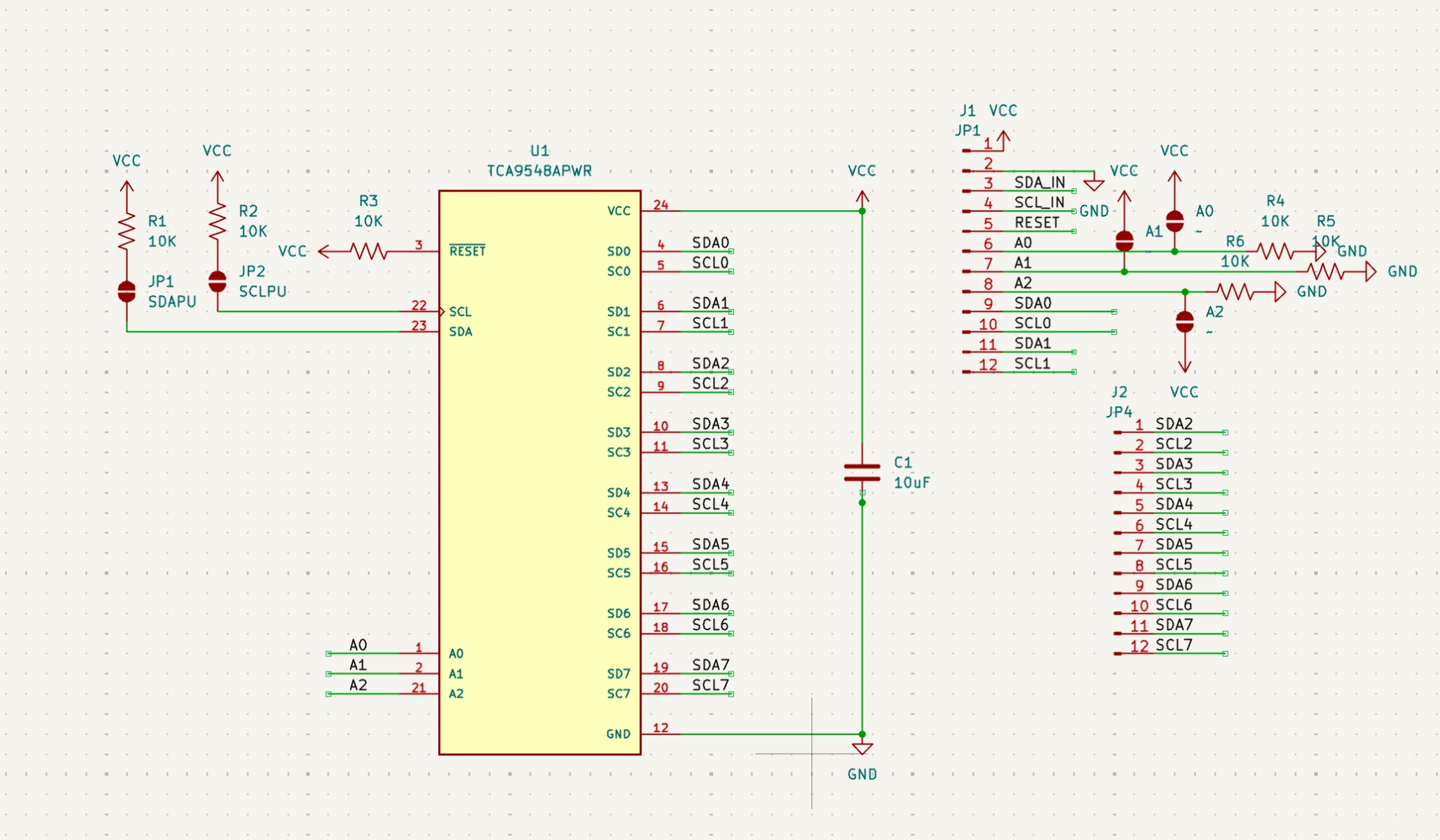
The rover needed reliable I²C connectivity from the Raspberry Pi to multiple downstream boards—sensors, motor drivers, and peripherals—without address conflicts or bus contention. A single shared bus would limit scalability and make debugging difficult when several devices shared the same protocol.

I had to design a hub that provided address isolation, configurable power (3.3V/5V for different boards), and robust bus behavior (pull-ups, reset handling, protection) while fitting the mechanical and power budget of the rover.

Solution

I designed a modular I²C communication and power distribution hub in KiCad using a Raspberry Pi as the host and a TCA9548A multiplexer for address isolation. The hub supports multiple downstream boards on separate channels, jumper-selectable 3.3V/5V power, and configurable pull-ups and reset handling for bus reliability. Full schematic and PCB layout were completed in KiCad, enabling seamless integration with the team’s ROS2 drivers and control nodes.

I²C Power & Communication Hub Schematic

Beacon Board

Challenge

The robot needed accurate position tracking on the competition field. The system uses 3 external UWB beacons and 4 on-robot UWB beacons for triangulation. I had to design a board that could power and control these beacons, run reliably in the field, and support recharging instead of disposable batteries.

Requirements included a microcontroller for beacon control and communication, USB-C for programming and power, a rechargeable LiPo with charge management, and a power path that could switch between battery and USB without dropping the load.

Solution

I designed the Beacon Board around an STM32G0 microcontroller with dedicated BEACON1_NRST and BEACON1_MODE signals for UWB beacon control. Power is provided by an MCP73831 Li-Ion/Li-Poly charger, a TPS2116 power multiplexer (battery vs. USB-C), and an AP2112 3.3V LDO for the MCU. The board includes USB-C with ESD protection, a 32.768 kHz crystal for RTC/timing, and a UART header for debugging and external communication. Full schematic and PCB were done in KiCad; the board supports 3 external and 4 on-robot UWB beacons for rover triangulation on the field.

Beacon Board with Rechargeable Battery schematic

I²C communication and power hub plus UWB beacon board for rover triangulation, fully designed in KiCad with integrated LiPo charging.

Role Electrical / PCB Design
Client SEDS Northeastern
→ NEXT PROJECT
Northeastern Projects

Northeastern Projects

Selected embedded systems, digital design, and electronics projects from my coursework at Northeastern University.

Academic